悪用とみなされない限り利用規約違反にはならない様です。 でも注意は必要です。 他業者口座間での両建て取引の禁止 他業者口座間で、売りと買いの同数量同時注文等で取引することを禁止しています。上記と同じ理由で禁止です。Google マップ / Google Earth 追加利用規約 最終更新日 年 3 月 31 日 Google マップ / Google Earth を使用するには、(1)Google 利用規約、および(2)本パーソナル・少人数トレーニングの注意点 <加圧トレーニングの注意点> 心臓疾患、悪性腫瘍、妊娠いずれもない方に限ります。(場合によっては医師の診断書を必要とすることもございます。) 妊娠された場合、マタニティーヨガ・産後ケアに切り替え
Legalforceセミナー開催 5 27 木 17時 ウェブサービス運営でつまずかない 利用規約 作成のポイント 民法改正への対応も解説 株式会社legalforceのプレスリリース
Youtube 利用規約 注意点
Youtube 利用規約 注意点-「しまじろうクラブ」利用規約 「こどもちゃれんじ」「こどもちゃれんじEnglish」アプリ・インターネットサービス 共通利用規約(ご利用上の注意点およびルール) 1.ベネッセコーポレJan 27, 21 · 利用規約 ・本利用規約(以下「本規約」といいます。 )は、当方 (以下「甲」といいます。 )が提供する・FASTAUTOの売買及び取り扱いに関するサービス (以下「本サービス」といいます。 )を利用するお客様(以下「乙」といいます。 )との間で締結するものです。 ・乙は、本規約を締結することに同意し、承諾したものとみなされます。 ・甲は、本規約を変更


著作権の帰属はどこに 利用規約 の注意点 月刊 事業構想 13年5月号
ご利用規定 当サイトで配布している素材は規約の範囲内であれば、個人、法人、商用、非商用問わず無料でご利用頂けます。 「 よくあるご質問 」に詳しく記載しておりますのでご利用の前に一度ご確認Jan 24, 21 · Canvaを商用利用する際の注意点 Canvaのデザインを印刷すると荒くなる? 高解像度データをダウンロードする方法 を商用利用する場合いくつか気をつけなければならない点があり、使い方によっては利用規約違反になってしまうことがあります。LCCの利用方法と注意点 格安航空会社LCCは、バス並みの料金で長距離を移動することもできるお得な飛行機です。 しかし、利用する際には独特のルールがあり、理解しないまま乗ろうとすると、思わぬ追加料金がかかることも。 LCCの利用には注意が必要です。 このページでは、LCCの利用方法と、注意点をまとめています。 予約、支払から、搭乗手続き、荷物預け
利用規約の作成に関する注意点 利用規約とは 利用規約とは、不特定多数の者と画一的・定型的に契約をするために、あらかじめ決めておく契約条項のことです。 「約款」ともいいます。 別の面から見ると、利用規約(約款)はビジネススキームを規定するもの、ということもできます。 事業者は、自社のサービス等を提供の方法を、利用規約(約款)で決めて取引における様々な注意点 利用規約やルールで禁止している商品、または行為が原因でトラブルとなった場合、サポートの対象外となります。 以下のような販売を行う際は、必ず商品説明文や商品名に注意事項をわかりやすく記載してください。利用規約・注意事項 ・利用規約に同意していただいた日本国内にお住まいの歳以上の方で、賞品のお届け先が日本国内の方 当選はお一人様1回限り、及び、同一住所への賞品の発送は1点までとさせていただきます。 当選者の方にのみ21年5 月中に、
注意点② 第三者の利用規約を流用するのはng テンプレートをそのまま使ったり、第三者の利用規約をコピーして流用するのはngです。 なぜなら他社のルールは、あなたの事業やコンテンツとは異なるもJan 16, 13 · 利用規約に対する心構え • サービスの入り口から出口まで設計する • 利用規約の作成にはサービスの理解が必須 • B to Cのサービスの利用規約は一方的にユーザーに提供 される(企業対企業の契約交渉のような余地はない) ⇒ユーザーフレンドリーな設計が必要(見やすく、わかりや すい言葉で) • サービス・ローンチ前に利用規約を作成することにより、 サービスの問題点などを浮きNov 30, · 利用規約の注意点を解説 年11月30日 IT企業のための法律, ブログ, 利用規約作成のために、必要な法律 DeNAが運営する「モバゲー」の利用規約の一部が不当であるとして、埼玉県の適格消費者団体が規約に基づく契約の差し止めを求めていた訴訟で、東京高裁は規約の不明確性を認めました。 どのような利用規約は事業者が一方的に定められるもので、事業者側に


画像加工アプリ Prisma 利用規約の内容とサーバーに画像が送信される挙動についての注意点 画像 加工 アプリ アプリ 画像 加工


Step2 注意事項と利用規約の確認 エキスパヘルプセンター
Oct 30, 19 · Retty利用規約、投稿の注意点を確認したい Retty Customer Support 1年前 更新 フォローする Rettyを安心してご利用いただくにあたり、Retty利用規約および投稿ガイドラインを定めています。 =========================== Retty利用規約 https//rettyme/tosphp利用規約の注意点を徹底解説! Instagram(インスタグラム)の利用規約が年12月日に更新されたのをご存知でしょうか? インスタに登録しているメールアドレスに利用規約規約改定したことを伝える内容のメールが届いているかと思いますが、しっかりと目を通している人の方が少ないかもしれません。 そこで、この記事では、利用規約が変更されたことでJan 05, 18 · ここまで利用規約の注意点を説明してきました。 利用規約も契約であり当事者の意思の合致が必要である以上、合意形成に至るまでどれだけ適切なプロセスを踏んできているかが適切な利用規約となるための重要な鍵となります。


利用規約 作成 弁護士


利用規約の変更にサイト利用者は拘束されるか 法律的に有効な利用規約変更の注意点 Ec法務ドットコム 弁護士が運営するit法律サイト
FXBeyondの自動売買に関する注意点 FXBeyondの自動売買に関する注意点をご紹介します。 注意点①自動売買も通常トレードの利用規約が適用される! FXBeyondは、トレードに関する利用規約が厳しい海外FX業者です。皆さま、こんにちは。 弁護士をしております、中野秀俊と申します。 今日のテーマですけれども、モバゲーの規約を不明確と判断とした裁判例をもとに、利用規約作成の注意点というテーマでお話をしたいと思います。 YouTube動画でご覧になりたい方はこちら!利用規約作成時の留意点については、これまで当事務所ブログでも何度か取り上げていますが、今回は『良いウェブサービスを支える「利用規約」の作り方改訂新版』(以下単に改訂新版)が言及する利用規約作成のポイントを、当事務所ブログの過去記事とあわせて確認します。 本記事をご覧いただくことで 「ウェブサービス利用規約作成のツボ」 を掴む


利用規約をテキトウに作成してはダメ 利用規約の重要性と作成の注意点 解説 Komon5000


利用規約の同意の設定や法的に効力のある内容について詳しく解説 コラム 電子契約書ならgreat Sign


It ウェブ企業専門弁護士が語る 利用規約を作成した後の同意の取り方 It法務 Ai Fintechの法律に詳しい弁護士 中野秀俊


利用規約の正しい作成方法と注意点を弁護士が解説 咲くやこの花法律事務所


利用規約の当たり前と注意点 利用規約ナイトvol 2


Paypayボーナス取り消し騒動の法的問題点 ソシャゲ類似の射幸性とuiデザインに見えた隙 サインのリ デザイン


Webサービスの利用規約 の正しい作り方 最低限おさえたい3つの注意点 先生 菅原 稔


利用規約作成の注意点と民法改正の影響 弁護士が作成代行した場合の費用は Tsl Magazine


書評 良いウェブサービスを支える 利用規約 の作り方 オンリーワンな利用規約入門書 Nobody S 法務


利用規約の正しい作成方法と注意点を弁護士が解説 咲くやこの花法律事務所


利用規約の必要性 利用規約の質で集客も大きく変わる Shares Lab シェアーズラボ


ショッピングサイトと法律 利用規約 作成時に押さえておきたい2つのポイント シーズ クリエイト ホームページ制作 柏市 松戸市 流山市


利用規約の注意点は もつべき視点2つと作成方法のポイントを解説 Topcourt Law Firm


利用規約に同意 チェックボックス有りのメールフォームの作り方 Cover Page メールフォーム


ここだけ読めばok メルカリの利用規約で知っておくべき12の注意点を簡単に解説 ミドルからのチャレンジブログ


Xmp Xmポイント の貯め方 使い方 注意点を徹底解説 年2月利用規約改定につき更新 代後半からの脱サラ生活


利用規約の正しい作成方法と注意点を弁護士が解説 咲くやこの花法律事務所


かっぱ寿司全店でfree Wi Fiがご利用いただけます かっぱ寿司 回転寿司


利用規約の注意点は もつべき視点2つと作成方法のポイントを解説 Topcourt Law Firm


契約事務の効率化 民法改正と利用規約の作り方の注意点 行列fp 行列のできるfp事務所


利用規約の当たり前と注意点 利用規約ナイトvol 2


利用規約を作成する際に押さえておくべき6つの法律を弁護士が解説 Topcourt Law Firm


Club Onoff レンタルクラブサービス専用web会員登録の手順


利用規約を作成する際に押さえておくべき6つの法律を弁護士が解説 Topcourt Law Firm


著作権の帰属はどこに 利用規約 の注意点 月刊 事業構想 13年5月号


利用規約の正しい作り方と注意点を徹底解説 改正民法における定型約款のルールも紹介 企業法務弁護士ナビ


Step2 注意事項と利用規約の確認 エキスパヘルプセンター


Faq 注意事項 ポータルサイトの利用規約の同意ボタンについて 桑名市及び中部地域hemsモニター向けホームページ


It専門の弁護士が解説 最低限おさえておきたい 利用規約の作成 チェックポイント It弁護士 Com


利用規約の注意点は もつべき視点2つと作成方法のポイントを解説 Topcourt Law Firm


フリー素材 使用時の注意点 利用規約で確認すべき7つのポイント テロップの友


It業界の利用規約の作り方と注意点 弁護士に作成を頼む費用の目安を解説 Tsl Magazine


Googleサービスの利用規約に同意する


コインチェックの利用規約をチェックしたら 通常あるはずのアレがなかった サインのリ デザイン


利用規約の正しい作成方法と注意点を弁護士が解説 咲くやこの花法律事務所


利用規約の注意点は もつべき視点2つと作成方法のポイントを解説 Topcourt Law Firm


利用規約を適当にパクっているベンチャーに贈る 利用規約をきちんと作るべき2つの理由 Storia法律事務所


利用規約はこれだけ読めばok 同意前にチェックすべき4つの注意点を解説 ミドルからのチャレンジブログ


利用規約の免責事項を作成しよう 4つのビジネスモデル別に徹底解説 Topcourt Law Firm


利用規約の正しい作成方法と注意点を弁護士が解説 咲くやこの花法律事務所


利用規約とは何か 企業が利用規約を作る理由を3分で解説 Schoo スクー


利用規約の注意点は もつべき視点2つと作成方法のポイントを解説 Topcourt Law Firm


素材サイトの利用規約で最低限チェックすべき注意点5つ Beginner S Design Note


Legalforceセミナー開催 5 27 木 17時 ウェブサービス運営でつまずかない 利用規約 作成のポイント 民法改正への対応も解説 株式会社legalforceのプレスリリース


当社ウェブサイトで 利用規約を用いた契約の申込手順を作成するにあたり 注意すべき点はありますか クレア法律事務所


利用規約の必要性について


Pcmax利用規約に違反すると利用停止処分に 注意事項やポイントを紹介 ゆうき マッチングアプリブロガー Note


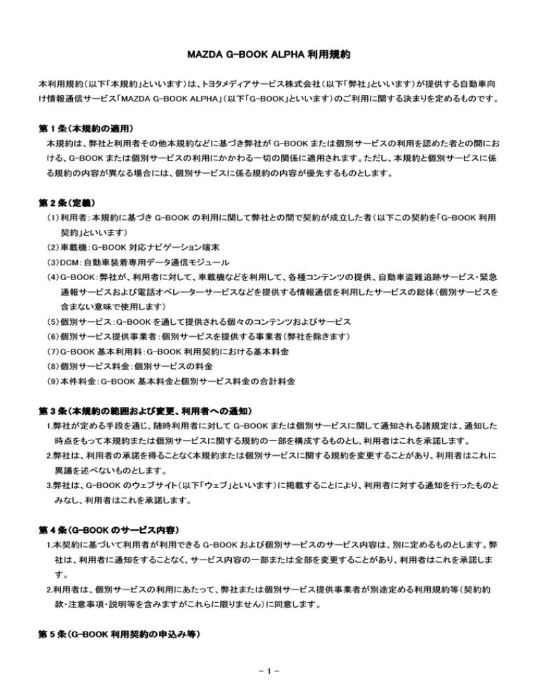
Mazda G Book Alpha利用規約 マツダg Manualzz


ご利用規約 オリジナルプリント カスタムオーダーの専門店 Sweat Jp


利用規約の注意点は もつべき視点2つと作成方法のポイントを解説 Topcourt Law Firm


利用規約 貸し会議室を東京でお探しなら あすか会議室 へ


利用規約の作成 利用時には要注意 改正民法で新設された 定型約款 に関するルール Shares Lab シェアーズラボ


南城大輔 A K A Dj Nanta あー やっぱ ルール違反なのね 笑 フォロー部屋 はng 利用規約 に見る音声sns Clubhouse の注意点と3つのリスク T Co Odvtxulrha 禁止事項


利用規約 Yunocode


Dazn For Docomoとdaznの違い登録方法から注意点まで解説 Vodチャンネル


利用規約の当たり前と注意点 利用規約ナイトvol 2


Step2 注意事項と利用規約の確認 エキスパヘルプセンター


Twitterキャンペーン 応募規約 利用規約のひな形 テンプレート と書き方のコツと注意点 Webマーケティング 株式会社ピクルス


必須 Woocommerceの注文画面で 利用規約への同意 を求め 意に反した注文 にならないよう注意喚起する Wordpressでecサイトをつくってみた


ここだけ読めばok メルカリの利用規約で知っておくべき12の注意点を簡単に解説 ミドルからのチャレンジブログ


利用規約の注意点は もつべき視点2つと作成方法のポイントを解説 Topcourt Law Firm


利用規約の正しい作成方法と注意点を弁護士が解説 咲くやこの花法律事務所


法人スマホを導入する際の注意点 契約時 社員に渡すときに注意したいポイント 法人スマホコム


利用規約への 同意疲れ その原因と対策 サインのリ デザイン


利用規約の正しい作成方法と注意点を弁護士が解説 咲くやこの花法律事務所


ソーシャルメディアと著作権 歌詞のつぶやきはok 利用規約には要注意 Cnet Japan


利用規約 作成 弁護士


利用規約の注意点は もつべき視点2つと作成方法のポイントを解説 Topcourt Law Firm


Trpgシナリオと著作権と利用規約の書き方 Msmt Booth


利用規約 注意事項 東京都 街コン 恋活 婚活パーティーのオトメン Ottoman


インターネット座席購入 ムビチケ の操作手順 よくあるご質問 あべのアポロシネマ


録音や記録はng Clubhouseで禁止されている12事項 注意点 利用規約 Up Blog Web ブログ集客の専門家 来客メディアコンサルタント佐藤旭のブログ


利用規約の当たり前と注意点 利用規約ナイトvol 2


モバゲー規約を不明確と判断 適格消費者団体が訴えた判例 利用規約の注意点 Youtube


利用規約の いい点 悪い点 要注意点 などを5段階評価して教えてくれる各ブラウザ用アドオン Terms Of Service Didn T Read Gigazine


利用規約の いい点 悪い点 要注意点 などを5段階評価して教えてくれる各ブラウザ用アドオン Terms Of Service Didn T Read Gigazine


Jr貨物のtwitter利用規約が話題 企業公式snsアカウントを開設する際の注意点は It企業をサポートする It弁護士media


利用 規約 の 同意


利用規約の注意点は もつべき視点2つと作成方法のポイントを解説 Topcourt Law Firm


施設利用規約 Mysite


サンプル付き 利用規約って何 おさえておきたい利用規約の基本を弁護士が解説 Shares Lab シェアーズラボ


利用規約の正しい作り方と注意点を徹底解説 改正民法における定型約款のルールも紹介 企業法務弁護士ナビ


ベラジョンカジノの注意点やリセマラはできる 利用規約に違反しない遊び方まとめ Casinoble


利用規約 注意事項 ドロキャン新川


利用規約とは 弁護士が教える正しい作成方法と4つの注意点 企業法務コラム 顧問弁護士 企業法務ならベリーベスト法律事務所


改正民法に注意 Zenn Devの利用規約を眺めながら利用規約の注意点を考察する


接続方法 ご利用者様へ つながる にぎわう 店舗向けwi Fiサービスdospot


Faq 注意事項 ポータルサイトの利用規約の同意ボタンについて 桑名市及び中部地域hemsモニター向けホームページ


千葉県弁護士会 法律相談インターネット予約管理サイト


利用規約 潮風を感じる本格スケートボードパーク


Webサービスの利用規約 の正しい作り方 最低限おさえたい3つの注意点 先生 菅原 稔


無料 商用利用可 利用規約 プライバシーポリシーなどのひな形を作成するwebサービス ゆうそうとitブログ

0 件のコメント:
コメントを投稿